Enunciados de questões e informações de concursos

Polícia Militar do Estado do Paraná
Questão 1 de 1

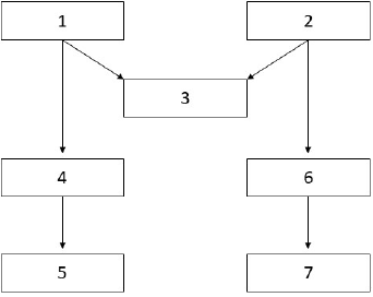
O fato de cloroplastos e mitocôndrias partilharem muitas similaridades, apesar de desempenharem funções distintas, sustenta a ideia de que essas duas organelas descendem de seres procarióticos que entraram em células nucleadas primitivas. Considerando as informações apresentadas, assinale a alternativa que relaciona corretamente os termos ciclo de Krebs, coenzima A, clorofila, cloroplastos, fotossíntese, hipótese endossimbiótica e mitocôndrias ao diagrama apresentado a seguir:



spinner
Ocorreu um erro na requisição, tente executar a operação novamente.